Перейти к контенту

Рекомендуемые сообщения

Опубликовано

Краткое описание.


Т.к схема рисовалась с исправной платы, а плата залита герметиком сверху и компаундом снизу, то номиналы и марки компонентов в подавляющем большинстве не указаны.

БП, как обычно, состоит из дежурного БП, APFC и основного инвертора. Поскольку выходное напряжение одно, то супервизора нет. Функционально каждая часть весьма независима одна от другой, что облегчает ремонт.


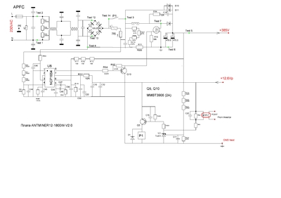
Дежурный БП.

Выполнен на ICE2QR4765 с встроенным силовым транзистором. От даташита отличается мало. Выдаёт «горячие» +12,6V, и «холодные»+12,3V.


APFC.


Тоже по даташиту на NCP1654.

Контроль сетевого напряжения отсутствует.

U3 и Q5 служат для плавного пуска и контроля выходного напряжения +385 вольт. При достижении номинального напряжения стабилитрон откроется и через оптрон даст сигнал на запуск инвертора, транзистор Q4 также откроется, включится реле, закоротив термисторы. Питание на м/сх идёт от дежурного БП с горячих +12,6V. Как видим, APFC может работать сам по себе. Если в схеме нет КЗ далее по +385 вольт, то APFC запустится, и даже можно обойтись без дежурного БП, запитать от батареи 12 вольт (безопаснее) или от другого БП, не забывая, что сторона горячая!


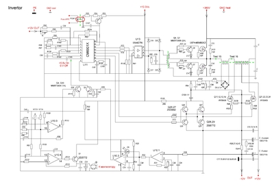
Инвертор и синхронный выпрямитель.


Применена м/сх U11 - CM6901X, по даташиту почти всё также. Питание м/сх через тр-р Q3, который открывается сигналом с оптрона от APFC. Выходы 13 и 14 – на основной инвертор, выходы 11 и 12 – на синхронный выпрямитель. Для усиления импульсов использован драйвер U13. Для разделения холодной и горячей стороны использован трансформатор. Схема обычного мощного резонансного преобразователя особенностей не имеет.

Синхронный выпрямитель выполнен на 4-х*2 одинаковых тр-рах IRFB8409. Предварительно сигнал с U11 усиливается парами Q26,28 и Q27,29.

Контроль режимов тока и температуры выполнен на счетверённом ОУ U10 - TP2274.

Аварийный останов, осуществляются по входу 7 U12. По схеме ИЛИ к нему подсоединены коллекторы 2-х ключевых транзисторов для каждого вида контроля.

Напряжение с токового шунта подаётся на вход 3 U10.1, усиливается, подаётся на вход 5 U10.2, включённой компаратором, и подаётся с выхода 7 на базу тр-ра Q4. При превышении допустимого тока инвертор блокируется. Светодиод D9 второго каскада компаратора U10.2 защёлкивает его в единичном состоянии, тем самым не давая запустится инвертору, и сигнализируя о превышении тока, пока БП не будет выключен, и не разрядятся конденсаторы.

Контроль температуры осуществляется терморезистором NTC4 и ОУ U10.3. При превышении температуры откроется уже тр-р Q30. На U10.4 и том же термисторе выполнено управление вентилятором. Термистор NTC3, установленный непосредственно на плату около многооборотного резистора регулировки выходного напряжения, подключен, как на схеме, но второй вывод никуда не идёт (не удалось найти), и это требует проверки.

Перемычки или тумблера «Power ON» в этом БП нет, места на плате предусмотрены, но детали не установлены.

Регулировка выходного напряжения +12V осуществляется многооборотным построечным резистором.


О заземлении и технике безопасности.

На схеме ТРИ земли разных условных обозначений. Горячая, холодная и РЕ (сетевая вилка и корпус БП).

Причём, «противовысокочастотнонаводочные» конденсаторы от горячей и холодной земли на РЕ подключены к другим контактным площадкам платы, чем собственно РЕ от сетевой вилки и соединяются с РЕ только через металлический корпус блока. Радиаторы APFC и инвертора соединены с ГОРЯЧЕЙ землёй! Транзисторы установлены через прокладки.


 

Описание.docx

 

APFC.thumb.JPG.19384e254a4e6015e5c4d5fadb8ef178.JPG

Standby.thumb.JPG.e1d53453f02f99d6380fe10256a4f791.JPG

Invertor.thumb.JPG.14dd50a0b0ac7a0e77cdff01fa0d4bcf.JPG

  • 1 месяц спустя...
Опубликовано
Опыт одного ремонта. Блок с дохлой дежуркой. Починил, она не стартуе, пульсирует-что-то просаживает. Сопротивление test9-test10 76 Ом. Подумал, что пробито что-то далеко от дежурки, м/сх по питанию, пара транзисторная, полупроводник какой-то, в общем. А сопротивление показывает резистор, который стоит в этой цепи питания Проверил все микросхемы по питанию, транзисторы, все норм. Искал на плате где есть минимальное сопротивление между землёй и vcc, ближе всего к КЗ. Нашёл минимальное 71 Ом, между коллекторами Q26 q28. В пробое был керамический конденсатор, один из c108-c111, сопротивление 40 Ом
  • 11 месяцев спустя...
Опубликовано

Подскажите пожалуйста почему сгорает резистор r53 на 10 Ом который идёт на ногу питания Ncp1654? Саму микросхему менял на такую же с донора... только подаю питание резистор сгорает... хотя питание приходит 12.5В

Пожалуйста, авторизуйтесь, чтобы оставить комментарий

Вы сможете оставлять комментарии после авторизации



Войти
×
×
  • Создать...

Важная информация

Условия использования